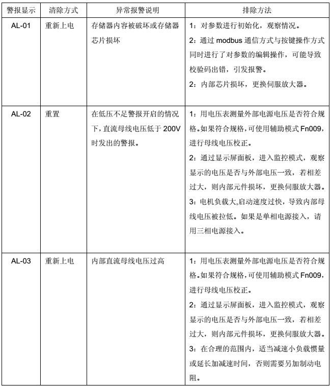
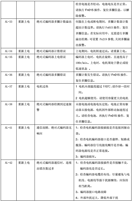
·报警内容及对策






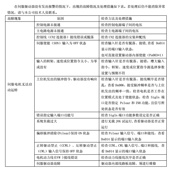
·其他故障现象及处理方法


以上为伺服电机常见故障信号和现象,如按上述方式解决不了请联系厂家,会有专业的技术人员为您解惑解决问题!时代超群竭诚为您服务!
· 以上为本款产品的基本介绍,如需详细了解更多多样化创意搭配以及购买请联系下方联系方式 ·厂家直销 根据您的实际情况可否需要特殊规格特殊规格的步进电机,请和我们沟通,在技术允许的范围内,加工订货。例如,出轴的直径、长短、伸出方向、相线(编码器线)长度等。如购买配套设置可免费给您组装调试好! 联系人:李先生 电话:18010107283 QQ:2223199877 微信:shidaichaoqun 淘宝店铺:https://shop114114198.taobao.com/index.htm?spm=2013.1.w5002-16614260111.2.ZPGxYs 
|