时代超群HB808C数字式混合伺服驱动器
一、产品简介 1.概述 HB808C 是我公司基于多年低压伺服系统经验研制开发的一款新型低压混合同服产品,本产品采用了**** DSP 数字处理芯片和先进的变电流和变频控制算法技术,为设备制造厂商提供了一种高性价比的混合伺服驱动解决方案。HB808C 结构紧凑,体积小巧,节省空间,减低了线间的电磁干扰;采用了更优振动技术和低发热技术,有效的解决了电机和驱动器的发热、振动和噪声等问题,且发热低,绿色环保。 2.特点 ●工作电压:直流输入电压24VDC~80VDC,推荐工作电压36V/48V●连续输出电流****值8.0A,****峰值电流13A(先进的混合伺服过载能力)可接受差分和单端式脉冲/方向指令,具有位置/速度/力矩三种控制模式·采用F0C磁场定位控制技术和空间天量脉宽调制(SVPWM)闭环控制技术采用了先进的变电流技术和变频技术,有效的降低了电机和驱动器的发热每圈脉冲数可通过调试软件或拔码设定(细分) ·具有过压、欠压、过流和超差等保护功能 ●单/双脉冲模式、脉冲有效沿可选(通过串口连接上位机选择)●控制指令****脉冲频率为500KHz(出厂默认为200KHz) ·脉冲,方向和使能信号输入接口电平为4.5-28V兼容 ●具有串口RS232调试功能,但需使用本公司专用的串口调试线缆●性能:速度平稳,超调小,跟踪误差小,电机和驱动器低发热 3.应用领域 适合各种中小型自动化设备和仪器,例如:锁螺丝机,剥线机,绕线机,端子机,激光机,喷绘机、中小型雕刻机、电子加工设备、自动抓取设备、专用数控机床、包装设备和机器人等。在用户期望低噪声、高速度的设备中应用效果尤佳。 










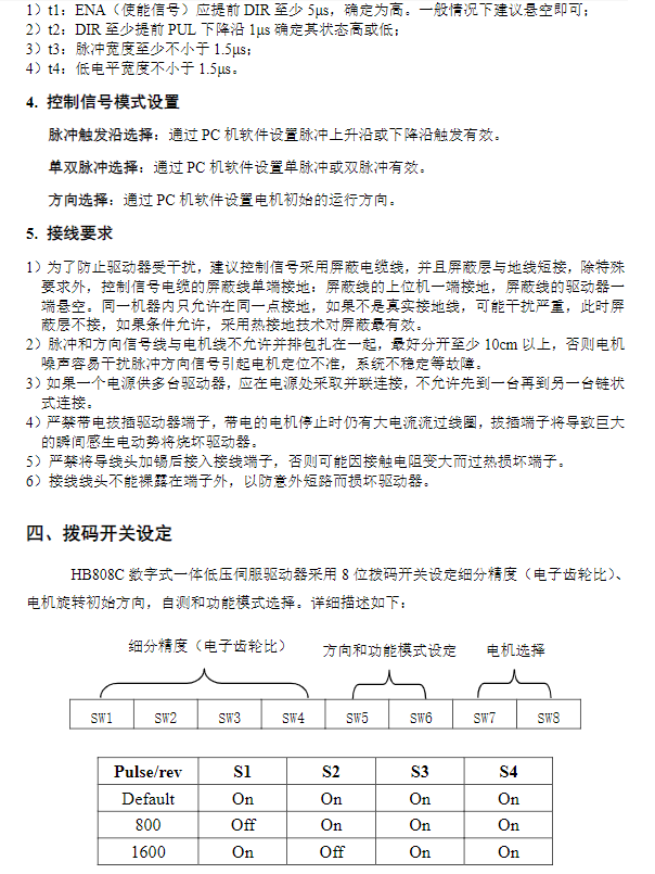
|